The manufactured spend flowchart

msflowchart

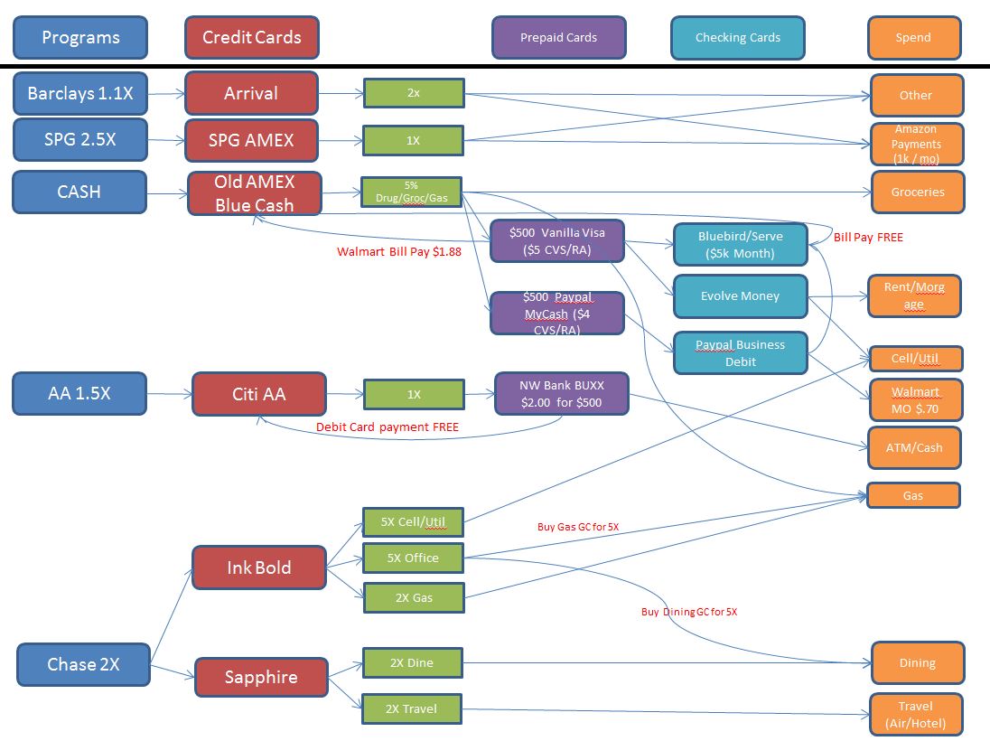
I was chatting with a friend last night who is new to the Hobby.  She was starting to get confused where to spend on what and how to liquidate and how to pay back the original card.  I asked her, “Did you draw this out on paper?”  She goes, “Yes, many times.”  Hahaha.  Apparently she either needs to use a pencil or go digital.  Jokes aside, I remembered that I drew this flowchart back in May of 2014.  As you can see, most of the avenues have died already.  I used to update the flowchart every 3 months or so or when a major change happens.  Even today, over a year later, I feel like I need to update the chart for myself since there are so many new avenues and it gets confusing at times.  It also helps to have a gift card matrix handy to help you fill it out.

11 comments on “The manufactured spend flowchart

  1. Well, I get all that except the part for Citi AA to NW Buxx then debit back to Citi, as I thought that Citi coded that as cash advance and not purchase so therefore no points. Has this changed or is the chart a bit dated?

    1. “Jokes aside, I remembered that I drew this flowchart back in May of 2014.”

      You have to do your own flowchart. This was an example from an old one I created.

Leave a Reply

Your email address will not be published. Required fields are marked *